
15 Jahre MTC Pieter Keulen AG – Teil 2 – Das Konzept

Physiotherapie und Medizinisches Training
Seit dem Start im Jahre 2001 steht noch immer die aktive Rehabilitation im Zentrum unserer Behandlung. Ich bin skeptisch gegenüber Therapeuten, die über ihre „Heilenden Hände“ sprechen. Ich habe eine etwas pragmatischere Sichtweise. Es gibt verschiedene orthopädische Fälle, bei denen sich der Körper selber regenerieren kann. Man muss den Prozess einleiten, aufbauen und passend begleiten.
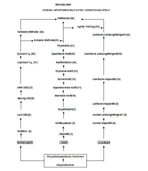
Um eine gute Begleitung und Förderung zu gewährleisten, arbeiten wir mit dem „Rehabaum“, entwickelt durch Toine van de Goolberg. Dieser Rehabaum besteht aus einem methodischen Aufbau mit grundmotorischen Eigenschaften wie Ausdauer, Kraft und Schnelligkeit. Nur mittels einem methodischen Aufbau kann auf der gesamten Linie das Bindegewebe kräftiger werden ohne dabei seine Strukturen chronisch zu überlasten.
Für uns ist dies ein grossartiger Leitfaden! Der Physiotherapeut und Trainer hat eine klare Übersicht, wie das Training aufgebaut werden muss ohne den Kunden mit den Übungen zu stark zu belasten. Egal ob der Patient jung oder alt ist, egal was für eine Verletzung vorherrscht und in welcher Phase der Wundheilung der Patient ist, wir wissen jederzeit, wo der Kunde steht, woran es ihm fehlt. Daraus leiten wir die nächsten Schritte ab und zeigen auf, wie er die Kondition verbessern kann.

Im Bild bekommst du eine Übersicht über diesen Rehabaum. Ich kann mir durchaus vorstellen, dass es für Laien etwas komplizierte Begriffe sind. Für uns hat sich diese Methode über die 15 Jahre hinweg bewährt. Möchtest du mehr über unser Konzept erfahren, dann melde dich doch bei unseren Trainern. Sie erklären dir die Methode gerne. Besser noch, nimm doch gleich deine Trainingskleider mit!
Fitness
Wenn Kunden zu uns in Fitnesscenter kommen, dann möchten wir zuerst wissen, welche Ziele sich der Kunde gesetzt hat. Mit dem Fitnesskunden sitzen wir zusammen und wir gehen gemeinsam einen Fragebogen durch. Wir fragen nach gesundheitlichen Problemen, Belastbarkeit des Kreislaufs, Rückenbeschwerden, vergangene Operationen, momentane Kondition. Selbstverständlich fragen wir auch, wer die Rechnung erhalten soll.
Anschliessend führen unsere Trainer einen funktionellen Bewegungstest durch. Die fünf Testelemente zeigen auf, wo die momentanen Defizite liegen. Liegt es an der Kraft, der Stabilität, der Koordination, der Ausdauer, der Beweglichkeit oder ist es eine Kombination von verschiedenen Faktoren, welche Verbesserungspotential aufweisen?
Bei Kunden, welche ein gezieltes Rückentraining antreten möchten, führen wir einen Rückenscan durch um zu sehen, wo sich Defizite zeigen. Für Kunden, die als Ziel haben abzunehmen, machen wir einen BIA Test. Fett- und Muskelmasse wird gemessen und dabei erfahren wir, wo die „versteckten“ Fettpolster sind.
Anschliessend besprechen wir die Wünsche der Kunde, analysieren den Fragebogen und besprechen die funktionellen Tests. Wir setzten uns realistische Ziele. Je nach Kondition und Alter passt man das Tempo und die Intensität des Trainings dem Kunden an.
Jeden 2. Monat sollte der Trainingsplan angepasst werden. Das bedeutet, dass der Kunde mit einem aktuellen Trainingsplan arbeitet um einen Stillstand zu vermeiden.
Durch die Zusammenarbeit mit der Physiotherapie können nicht nur Trainer sondern auch Kunden jederzeit unsere Physiotherapeuten ansprechen, wenn gesundheitliche Beschwerden auftreten. Wir sind stolz, dass wir diesen absoluten Mehrwert bieten können. Normale Fitnesszentren können diesen Service nicht anbieten.
Betriebliche Gesundheitsförderung (BGF / BGM)
10 Jahre lang galt die Regel: Trinken Sie 2 Liter pro Tag - steigen Sie die Treppe hoch - essen Sie mehr Früchte, … was für ein Schwachsinn war das! Ich kann mir nicht vorstellen, dass sich Menschen von Natur aus begeistert zeigen, wenn sie etwas an ihrer Lebenseinstellung ändern müssen. Deswegen machen wir es anders!
Wir führen Workshops und Seminare durch für Gross-, Mittel- und Klein-Unternehmen. Oberste Priorität ist, Mitarbeiter einer Firma für neue Ideen zu begeistern! Unsere Vorträge sind gespickt mit sehr viel Humor und praktischen Beispielen. Wichtig sind uns sinnvolle Ideen, die im Alltag realistisch umgesetzt werden können.
Mittlerweile haben wir viele Unternehmen begleiten dürfen, einige betreuen wir immer noch. Viele uns bekannte Namen kennst auch du; SUVA, Concordia, Nestlé, Kantonalbank, Ernst&Young, Emmi, Pilatus-Bahnen, Schweizer Musikschulen, Schweizer Jugendherbergen, Landi und Lekkerland, …
Bist du neugierig geworden? Willst du wissen, was wir anbieten? Besuche doch unsere Website zum ThemaBetriebliche Gesundheitsförderung
Wenn du mehr erfahren möchtest über unser Konzept, dann kontaktiere uns.
Wir freuen uns auf dich!

Anfänger heute – Gewinner morgen
Blog abonnieren
Sie wollen nichts mehr verpassen? Dann melden Sie sich jetzt für unseren Blog an. Um Immer up-to-date zu sein!
